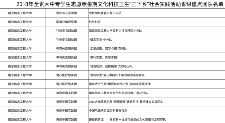
近日,团省委高校工作部公布的2018年全省大中专学生志愿者暑期文化科技卫生“三下乡”社会实践活动省级重点团队评选结果中,我校共有13支队伍入围省重点团队,省重点团队入围率达86.7%,创我校获评队伍数量新高。
此次,我校入围的13支队伍由校级组织队伍与各学院队伍组成,实践内容包含理论普及宣讲,国情社情观察等多方面。其中有两支支教队、四支美丽中国实践队、两支爱心医疗服务队、两支科技支农帮扶队、一支防灾减灾气象知识队,队员们分别前往洛阳、云南、扬州等地开展社会实践活动,灵活地运用专业知识,在实践活动中受教育、长才干、做贡献,用实际行动展现了青年服务国家、服务社会的精神面貌。此外还有两支入围队伍到徐州、山东、江西等地走访乡村,学习习近平总书记的新理念、新思想、新战略,开展采访、调研、普及宣讲活动,为全面建成小康社会奉献青春力量。
我校在2018年“三下乡”暑期社会实践活动中表现突出,活动形式丰富多样,获得社会多方好评。希望获评队伍能珍惜荣誉、再接再厉,做好实践总结与宣传,力争在此荣誉基础上再创辉煌!
