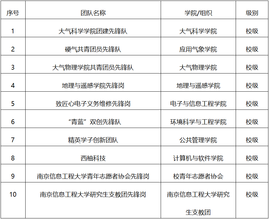
根据团中央统一部署和我省“一学一做”教育实践安排,团省委在全省开展“共青团员先锋岗(队)”创建工作。我校积极响应号召,通过自主申报、院校审核、学生投票及专家评定,最终拟获得校级“共青团员先锋岗”队伍10支,拟推荐省级候选队伍3支,其中“‘青蓝’双创先锋队”拟作为全国候选队伍推荐,具体名单如下表:
拟获得校级“共青团员先锋岗”名单

拟推荐全国、省级“共青团员先锋岗”名单

公示时间为2017年8月3日至8月7日,如对以上公示结果有异议,请于2017年8月7日前向校团委反馈。
联系电话:025-58731121
邮箱:xtw@nuist.edu.cn
共青团南京信息工程大学委员会
2017年8月3日